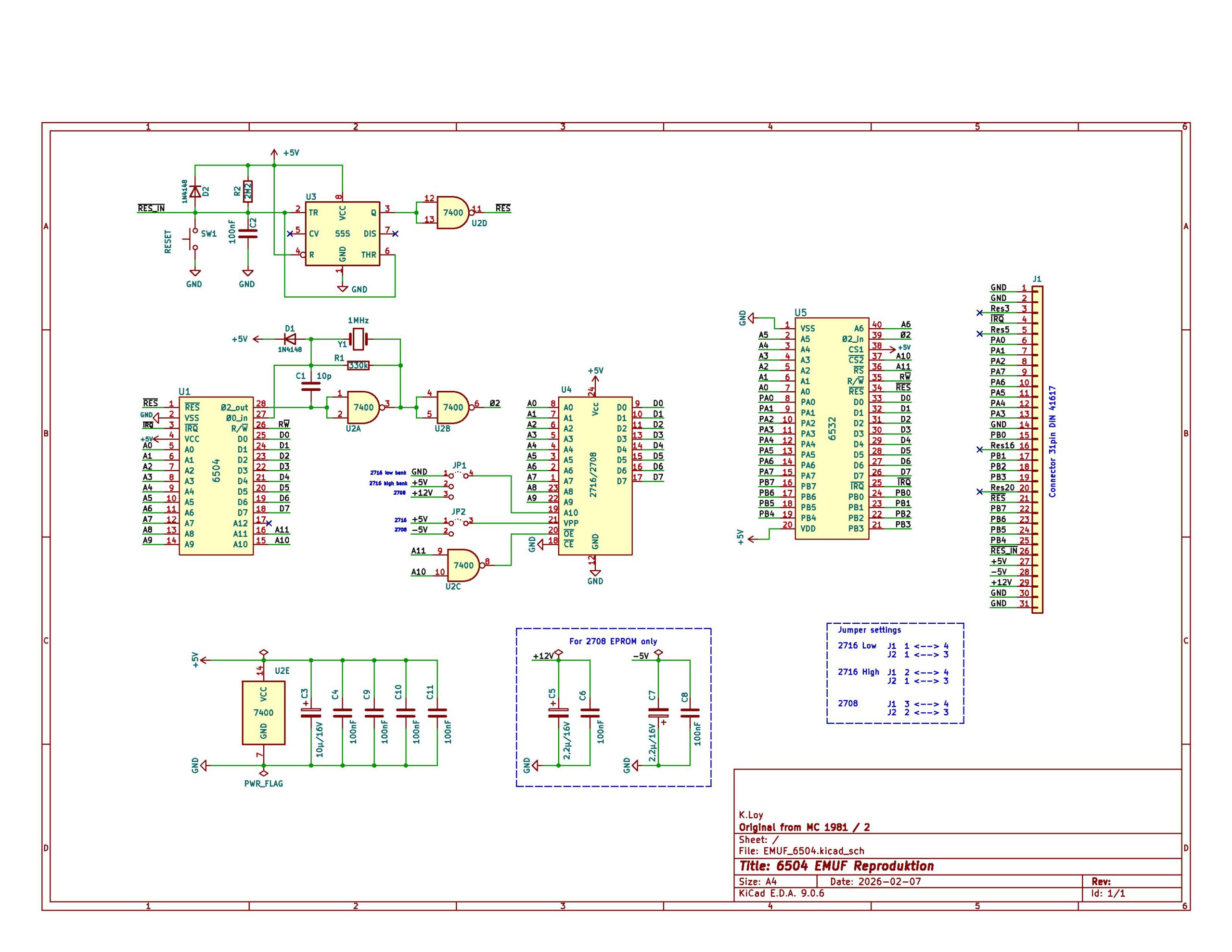
A remake by Klaus Loy of the 6504 based EMUF 6504 as published in MC, see the many original articles about the EMUF.
Here the announcement.
Here a local copy of the work by Klaus.
See his github archive for the original.


See also:
MACH-9 MMS Inc 6809 CPU Plug-in for AIM 65
Royce Taft has a MACH-9 MMS Inc 6809 CPU Plug-in for AIM 65 and reverse engineered it.
He sent me his design to be pu...
PicoSYM, a SYM-1 emulator on a Raspberry Pico
Emulation of a Synertek Sym-1 on a Raspberry Pi Pico 1 (W).
By andysa on the emulation forum on 6502.org
Here is t...
Amazing it works!
After publishing the photos of the transistors used in the KIM-1 a discussion started on forum64.de in the 'Instandsetzu...
Transistors in the KIM-1
Even a microprocessor based computer as the KIM-1 required some simple transistors.
To drive the LEDs some extra curren...
