Gottlieb multimode sound board systems 6530 replacement
The Gottlieb pinball machines used a sound system made up of a 6503 CPU and a 6530 with D/A converter.
6530-12 or 6530-13 were used in the Gottlieb System 1 sound boards
6530-14 was used in the Gottlieb System 80 series sound boards
GOSOMU repair your original Gottlieb Soundboard
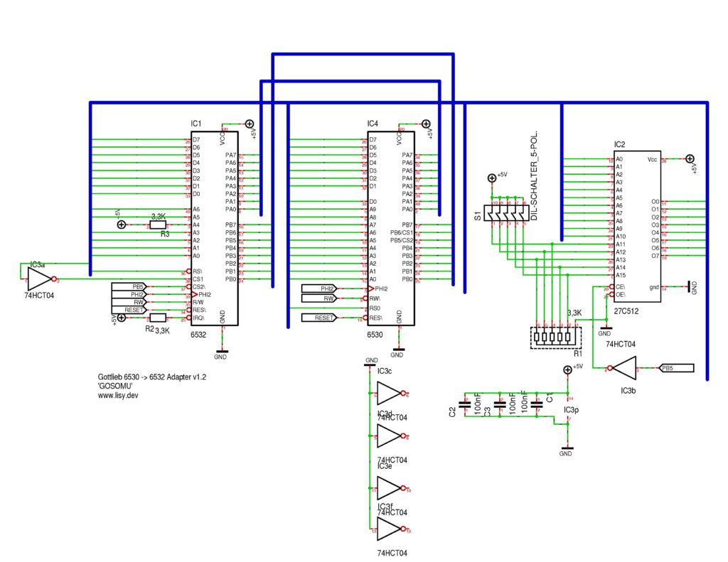
Gottlieb System1 ‘Multisound’ and System80 ‘MA55’ soundboards do use a RRIOT 6530 chip and a ‘biprom’, both are not available anymore. With GOttlieb SOund MUlti you can repair your original ‘small’ Gottlieb Soundboards by using a RIOT6532 and a standard 27512 eprom.
GOSOMU is a ‘piggy back’ board and will be placed in the RRIOT6532 socket.
With the onboard DIP switch and a prepaired eprom you can select in which game you want it to use.
Here is the link to the Gosomu website and here the design with gerbers and circuit diagram.





MIOT
A replacement adapter board is produced to repair the often faulty 6530 IC, called the MIOT.
Here is the MIOT manual with complete information on the board.




